| Issuing Agency: | Ministry of Natuarl Resources and Environment Affairs Department |
| Incumbent Office Name: | Ministry of Natuarl Resources and Environment Affairs Department |
| Address: | Lingadzi House, City Centre Private Bag 394, Lilongwe 3, Malawi |
| Fax: | (265)-1773-379 |
| Email: | mphanjiwawo@gmail.com |
| Website: | http://www.eadmw.org/ |
| Phone: | 0997812595 |
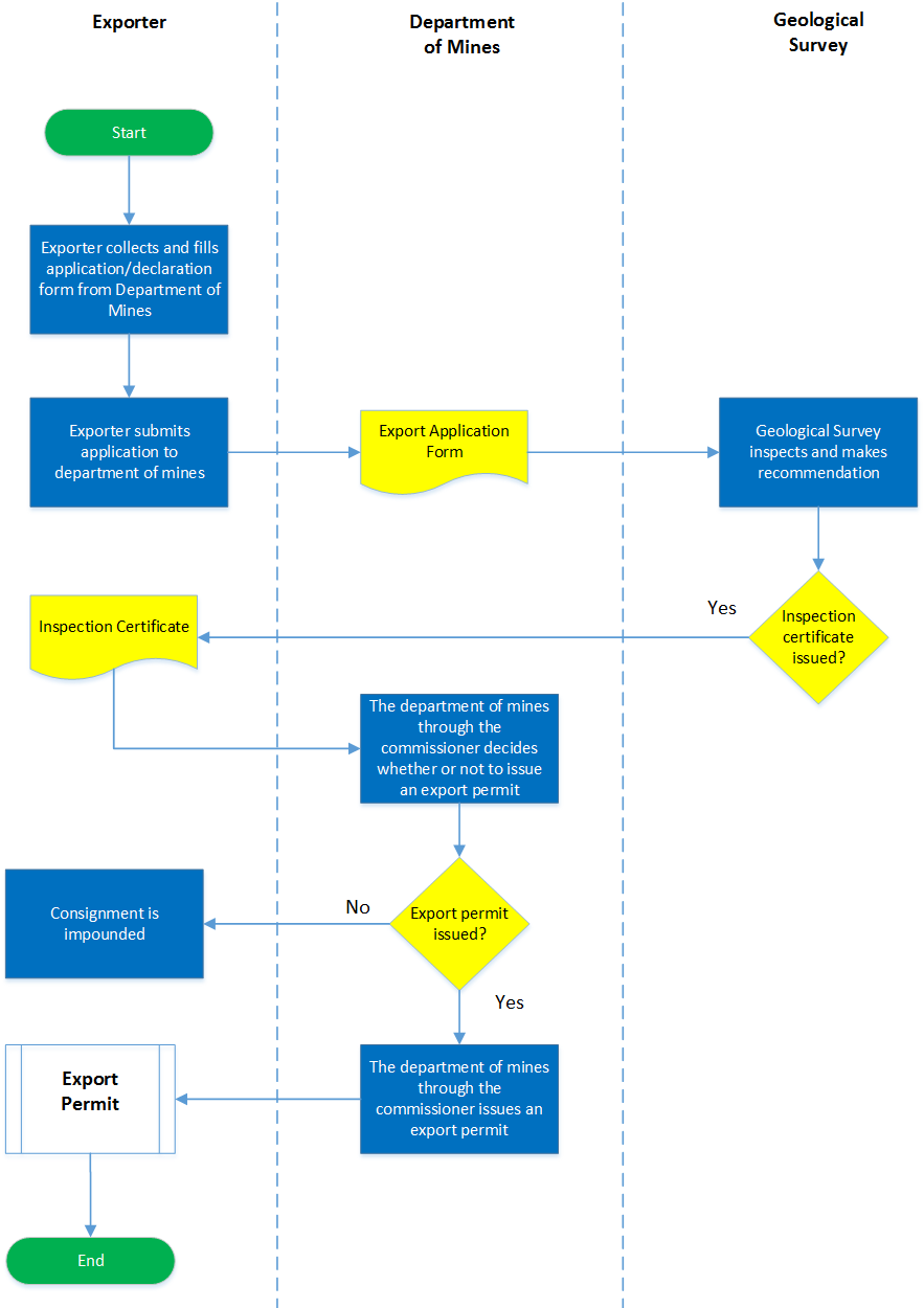
| Steps | Descriptions | Required Documents |
| 1 | Exporter collects and fill Export application form and declaration | |
| 2 | Exporter submits declaration to the department of mines | |
| 3 | Department assigns an inspector throght the Department of geological survey to inspect the consignment | |
| 4 | The inspector makes recommendations on the consignment,values and seals | |
| 5 | Inspector issues an inspection certificate to the exporter | |
| 5 | The department of mines throught the commisioner issues the exporter an export permit on the basis of the inspection report |
PROCESS MAP

Forms
| # | Title | Description | Issued By | File |
|---|---|---|---|---|
| 1 | Minerals Certificate of Inspection | The certificate of inspection given to an exporter when he has had his consignment inspected. | Department of Mining | |
| 2 | Application for Export Permit for Minerals | Application for Export Permit for Minerals to Department of mines | Department of Mining | |
| 3 | Export Permit for Mineral | Export Permit for Mineral | Department of Mining | |
| 4 | Application for a Mining Claim Licence | Application for a Mining Claim Licence | Department of Mining | |
| 5 | Application for Reserved Mineral Licence | Application for Reserved Mineral Licence | Department of Mining | |
| 6 | Export Permit (EP)Application Form | Export Permit (EP)Application Form | Department of Mining |
Measures
| # | Name | Description | Measure Type | Agency | Comments | Legal Document | Validity To | Measure Class |
|---|---|---|---|---|---|---|---|---|
| 1 | Restrictions on persons whom mineral rights/licences may be granted | No licence shall be given to non-citizens of malawi unless they have been ordinarily resident in Malawi during the period of four years immediately preceding the date on which his application for the grant of a right/ licence is made. | Prohibition | Ministry of Natural Resources | None | Mines and Minerals (61:01) | 9999-12-31 | Good |
| 2 | Minerals export permit | Any Person intending to export minerals from Malawi should acquire a permit. | Export Permit Requirement | Ministry of Natural Resources | None | Mines and Minerals (61:01) | 9999-12-31 | Good |
| 3 | Reserved minerals record keeping by exporters | Every mineral licensee shall, within fourteen days after the end of the month in which he exported a reserved mineral, submit to the Commissioner a copy of the record kept in respect of that reserved mineral. | Export Technical Measures | Ministry of Natural Resources | None | Mines and Minerals (61:01) | 9999-12-31 | Good |
Have you found this information useful ?
Please share your feedback below and help us improve our content.
Please share your feedback below and help us improve our content.