Issuing Agency: Malawi Energy Regulatory Authority
Incumbent Office Name: Malawi Energy Regulatory Authority
Address: Malawi Energy Regulatory Authority (MERA)
Private Bag B496
Capiyal City
Lilongwe 3, Malawi
Fax: +265 (0) 1 772 666
Email: mera@meramalawi.mw
Website: www.meramalawi.mw
Phone: +265 (0) 1 775 810

 

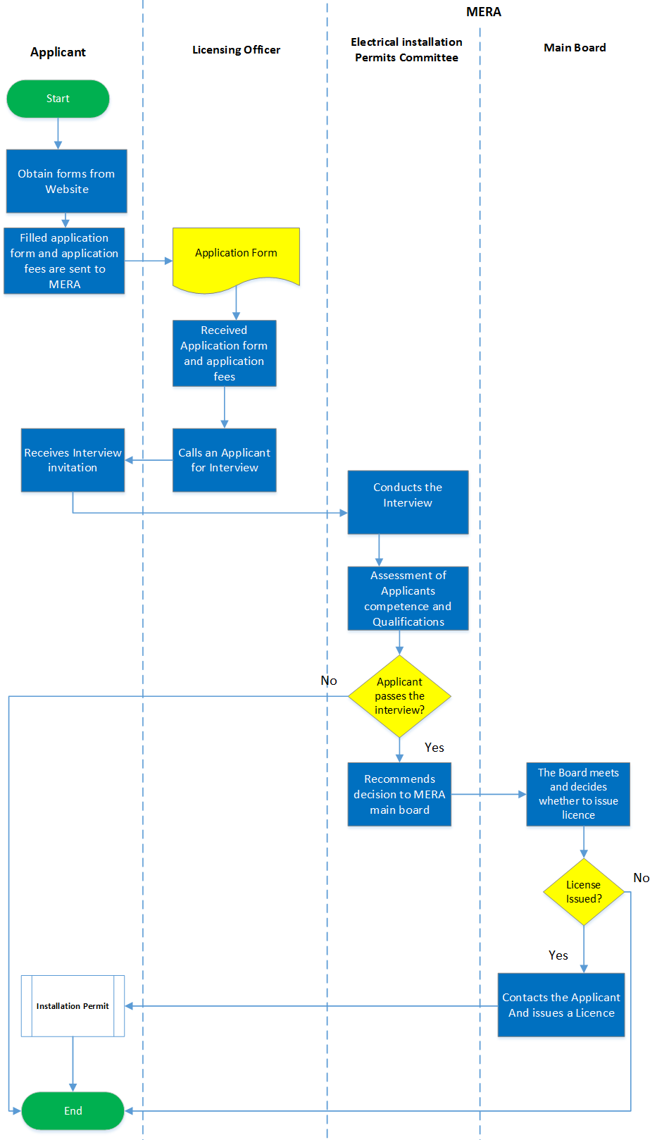
Procedure Steps  Description Required Documents
1  Obtain prescribed forms found on website: www.meramalawi.mw.  
2 Fill in application form accompanied by the application fees.  
3 Send application addressed to Malawi Energy Regulatory Authority (MERA), Private Bag B496, Capital City, Lilongwe 3, Malawi or deliver at the head offices (licencing section).  
4 Upon receipt of an application, MERA acknowledges receipt  in writing to the applicant within thirty days from the date of receipt;  
5 MERA, calls applicant for a physical interview at the head office.  
6 The interview is conducted by The Electrical Installation Permits Committee which assesses the competence and qualifications of the Applicants. [There different categories of licences and respective qualifications required under Electricity bylaws of 2012, Part III]  
7 The Electrical installation permits committee recommends to the main board of MERA for approval.  
8 Upon making a decision on the application, MERA communicates its decision to the applicant after 3 months.  
9 The means of communication include phone calls and emails.  

 

PROCESS MAP

Forms
# Title Description Issued By File
1 Application Form for Renewable Energy License Application Form for Renewable Energy License MERA Malawi Energy Regulatory Authority PDF
Measures
# Name Description Measure Type Agency Comments Legal Document Validity To Measure Class
1 Installations permit under Electricity Act-renewable energy. No person must import renewable energy technologies without a permit under the Electricity Act. Import licence fee Malawi Energy Regulatory Authority Safety and technical requirements compliance. Energy Regulation Act(73:02) 9999-12-31 Good
Have you found this information useful ?
Please share your feedback below and help us improve our content.